

2018
iOS, Retail
Role
CX Design & Research Lead
Expertise
CX Design
Service Design
Product Design
UI/UX
Art Direction
Research Lead
Strategy
Deliverables
Research Agenda
Research Insights
UX Flow
UI Screens
Prototypes
As part of our commitment to "humanizing banking," we have transformed the traditional credit card concept into a visually appealing and user-friendly touchpoint that seamlessly integrates with your financial life. To assess the potential impact on card usage, foot traffic to our cafes, and overall brand perception, we have launched a pilot program at a Capital One café.
Problem
Despite the increasing trend towards digital lifestyles among millennials, research indicates that Americans continue to view their credit cards as a symbol of status. With this in mind, what if we could offer all of our customers credit cards that serve as both functional and aesthetically pleasing expressions of their personal identity?
Execution
Conduct a thorough analysis to assess the impact of piloting innovative new products at a Capital One cafe location and the potential effects of introducing a lifestyle product on our business operations.
1
Align, Define & Build
Initiate the launch of a reimagined credit card positioned as a lifestyle product.

2
Product Pilot
Conduct a pilot study at a Capital One café to gather comprehensive data on the impact on our business operations.

Results
The launch of the new product was generally well-received and successful. Despite some initial confusion regarding the card accounts, the cafe ambassadors were effective in resolving any misunderstandings. The onboarding process through the app had a success rate of over 90%.
Spend & NPS
We have observed an increase in card spending and a positive impact on our Net Promoter Score (NPS) as the unique design of the card has attracted attention from others. This has helped to foster an emotional connection between our customers and our brand, rather than simply being viewed as a means to earn rewards points.
Card Manufacturing
There were a few incidents where the card material was not of the expected quality upon arrival, but otherwise, customers have had no issues using the cards.
Final Product



Pilot Launch Day
1

Early stakeholder engagement to align on roles and scope
Commence with a stakeholder immersion workshop to identify constraints and limitations of the cafe, engage in communication with cafe staff, and conduct a thorough analysis of the physical cafe space and flow patterns.
Map the Customer Journey
Transforming challenges into opportunities is a key aspect of mapping out the customer journey. Through a comprehensive analysis, we identified the various actors involved, potential touchpoints, and technical limitations, in order to identify feasible opportunities for creating a seamless and elegant customer experience.

ideal customer journey through storytelling
In order to facilitate alignment among stakeholders, we distilled the final customer journey into a storyboard, which served as the central tool for communicating and aligning on our vision for the customer experience.
Partnership with on-site ambassadors as a touchpoint
To ensure the effectiveness of the ambassador team, we collaborated closely with them to develop a script that would equip them to handle any inquiries regarding the cards or the sign-up process.


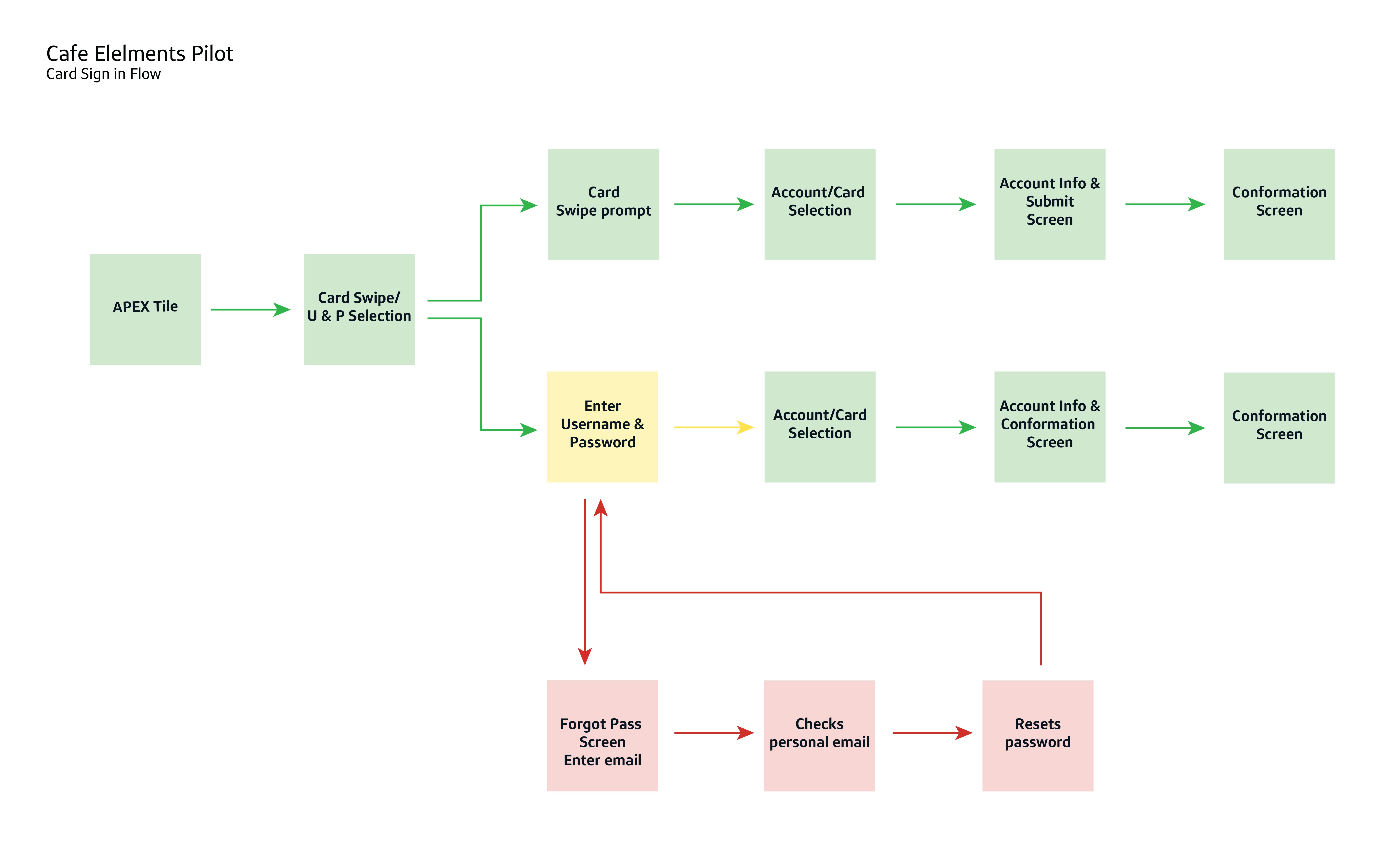
seamless, visually appealing sign-up process
The average time to complete the credit card application was two minutes and the success rate was over 90%.
Design a multi-phase research agenda targeting business impact.
Our learning agenda was designed to capture both qualitative and quantitative data through a multi-faceted approach, including D-scout diary studies, observational research, surveys, and analysis of new card spending data.

2

feedback and insights from customers and project stakeholders
The overall design of the credit card received positive feedback from customers, with some individuals expressing interest in obtaining the card without seeking information on its terms and conditions.
Differentiate through innovative design
Consider credit card design as a physical product with the potential for more than just providing access to finances. This includes innovative shapes, colors, textures, and digital features.


Reimagine the credit card
Despite its longevity, the design of credit cards has remained stagnant and uninspired for the past 70 years. Originally invented as a utilitarian tool for accessing credit, there has been limited effort to challenge the basic and unremarkable design of the traditional rectangular card.









